TABLE OF CONTENTS
- What is A-Z Claim?
- What is CX agent's role on this?
- Process of handling A-Z claims
- Flow Chart of the Process
- A-Z Claim template:
- How can customers withdraw A-Z Claims?
- Status of A-Z Claims
A-Z calls to Amazon customer are allowed, it is just that no voicemails/requests of phone number shall not be asked
What is A-Z Claim?
The A-Z Claim/Guarantee ensures customers are protected when buying items from third-party sellers like Mopio Inc. It covers both on-time delivery and item condition. If a customer has an issue and can’t resolve it with the seller, they can file a claim with Amazon. Amazon will then review the case and decide if the customer is eligible for a refund.
What is CX agent's role on this?
To ensure that we do not have any A-Z claims in file. This will affect our ODR% rate. In other words, it will jeopardies the business on Amazon marketplace.
Respond to customer in a timely manner- within 24hrs of business timing.
In any case both agent & customer has agreed to a resolution, but an A-Z claim was filed, agents NEED to get customer to withdraw them. Otherwise, it will disrupt and delay the refund/replacement process. Do educate the customer when you seek their assistance on this. Some do not understand the process.
How to check if the A-Z claim is successfully withdrawn:
You may check them via Amazon Seller Central > Performance > A-Z Claims Guarantee
Link reference: A-Z Claim

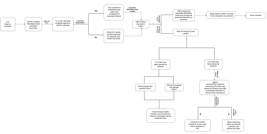
Process of handling A-Z claims
Every now and then, OM (Isabelle/Farihah/Iffah) will update the A-Z claim tab on Daily Summary.
1. Receiving the A-Z Claim
- Upon receiving an A-Z Claim, Farihah will immediately generate an aftersales ticket, followed by capturing and pasting a screenshot of the correct A-Z Claim row into Freshdesk. Farihah will apply the A-Z claim tagging to the ticket.

- Updates or resolutions will be recorded in the Daily Summary sheet as usual.

2. Agent Allocation & Customer Call
- A PIC, TL, or Trainer will allocate an available agent (based on ROTA) to contact the customer.
- The call must be made within 24 hours to attempt withdrawing the claim.

3. Updating the Sheet & Next Steps
- After the call, the agent will update the sheet with the outcome:
§ If answered & customer agrees to withdraw:
□ The issue will be escalated to the internal team for resolution.
§ If unanswered:
□ The agent will send the A-Z verdict reply to the customer.
□ The ticket will then be marked as resolved.
4. OM’s Role in Monitoring
- OM will monitor the status of A-Z claims.
- If the claim is withdrawn, the resolved ticket will be updated with the latest A-Z verdict: "Withdrawn" and the agent will continue assisting the customer.
- If the claim is granted, OM will decide whether to proceed with an appeal.
5. If A-Z Claim is Denied
- Agents will inform the customer within 24 hours, offering a proposed resolution to improve their experience.
- If the customer replies, the case will be escalated to the OPS team.
- If the customer does not reply, a pending follow-up email will be sent within 2 days, and the issue will then be resolved.
Flow Chart of the Process

A-Z Claim template
1. Agent Called - Customer Answered & Has Withdrawn the A-Z Claim
Dear [Customer Name],
Thank you so much for the great conversation earlier! It was a pleasure chatting with you.
As discussed, I will be escalating this matter to the relevant team for further investigation and to ensure we provide you with [resolution]. You can expect an update from me within 1-3 business days.
If anything comes up in the meantime, don’t hesitate to reach out—I’m here to help!
2. Agent Called - Customer Didn't Answered
Dear [Customer Name],
We recently tried reaching out to you regarding your A-Z claim but were unable to connect. We completely understand how important this matter is to you, and we want to assure you that we're doing everything we can to support you.
That said, per Amazon’s policies and procedures, we must wait for their final decision on the claim. We truly appreciate your patience as we work through this process with Amazon. Please note that we are required to follow their final verdict, regardless of the outcome. Rest assured, as soon as a decision is made, we will update you right away.
In the meantime, we’ll be closing this ticket on our end while we await Amazon’s verdict. However, if you have any questions or need assistance, please don’t hesitate to reach out, we’re here to help.
Thank you for your patience and understanding.
3. Customer's A-Z Claim Denied
US Customer
Dear [Customer Name],
I hope this message finds you well.
I wanted to personally update you regarding the A-Z claim you submitted to Amazon. After a thorough review, Amazon has unfortunately decided to deny your claim. I truly understand how disappointing this news must be, and I’m really sorry for any frustration this may cause. Please know that we must adhere to Amazon's final decision on this matter.
We completely understand that an A-Z claim may not have been your preferred resolution, and we’re truly sorry for any inconvenience. If possible, we’d be more than happy to discuss alternative solutions that could better address your needs, such as [POSSIBLE RESOLUTION], and work with you to find the best possible outcome.
Additionally, if it’s more convenient, you can also reach us through:
• LiveChat: www.mopio.com/#Chat
• Email: help@mopio.com
• Operation Hours: 6AM-8PM (PST)
We are here for you every step of the way. If you have any questions or if there’s anything else we can assist with, please don’t hesitate to reach out. Looking forward to hearing from you.
CA Customer
Dear [Customer Name],
I hope this message finds you well.
I wanted to personally update you regarding the A-Z claim you submitted to Amazon. After a thorough review, Amazon has unfortunately decided to deny your claim. I truly understand how disappointing this news must be, and I’m really sorry for any frustration this may cause. Please know that we must adhere to Amazon's final decision on this matter.
We completely understand that an A-Z claim may not have been your preferred resolution, and we’re truly sorry for any inconvenience. If possible, we’d be more than happy to discuss alternative solutions that could better address your needs, such as [POSSIBLE RESOLUTION], and work with you to find the best possible outcome.
Additionally, if it’s more convenient, you can also reach us through:
• LiveChat: www.mopio.com/#Chat
• Email: help@mopio.com
• Operation Hours: 9AM - 11PM (EDT)
We are here for you every step of the way. If you have any questions or if there’s anything else we can assist with, please don’t hesitate to reach out. Looking forward to hearing from you.
How can customers withdraw A-Z Claims?
These instructions are for live phone calls only and should not be sent via email.
Customers can cancel their A-Z Claims through the Amazon mobile app by following these steps:
- Open the Amazon App and log in to your account.
- Go to "Your Orders."
- Find the order associated with the A-Z Claim.
- Tap on "Problem with order" or "View/File Claim."
- If the claim is still open, you should see an option to "Withdraw" or "Cancel" the claim.
- Confirm the cancellation.
Status of A-Z Claims
Granted: Seller-Funded
- Amazon has ruled in favor of the customer, approving their claim.
- The refund will be covered by the seller, meaning the amount will be deducted from the seller's account rather than Amazon covering the cost.
- The seller is financially responsible for reimbursing the customer for the order in question.

Closed: Claim Withdrawn
- The customer voluntarily canceled/withdrew their claim, meaning they no longer wish to pursue it.
- CX team can continue assisting the customer as usual.

Closed: Claim Refunded
- The claim has been resolved with a refund issued to the customer.
- The refund could have been covered by Amazon or deducted from the seller’s account, depending on the claim's decision.
- The case is now closed, and no further action is needed from the customer.

Closed: Claim Denied
- Amazon has ruled in favor of the seller, determining that the customer’s claim was not valid.
- No refund will be issued to the customer.
- The case is closed with no financial impact on the seller, and it will not negatively affect their account health.
