TABLE OF CONTENTS
- What is Negative Feedback?
- Simplified SOP: NCX Handling Based on Daily Summary Update
- Negative Feedback Flow Chart
NCX calls to Amazon customer are allowed, it is just that no voicemails/requests of phone number shall not be asked
What is Negative Feedback?
Negative Feedback is when customer leave us a review of their experience with Mopio Inc. This could happen before/after delivery. When a Negative Review (NCX) is written on Mopio's Amazon page, a ticket will be created on Freshdesk.
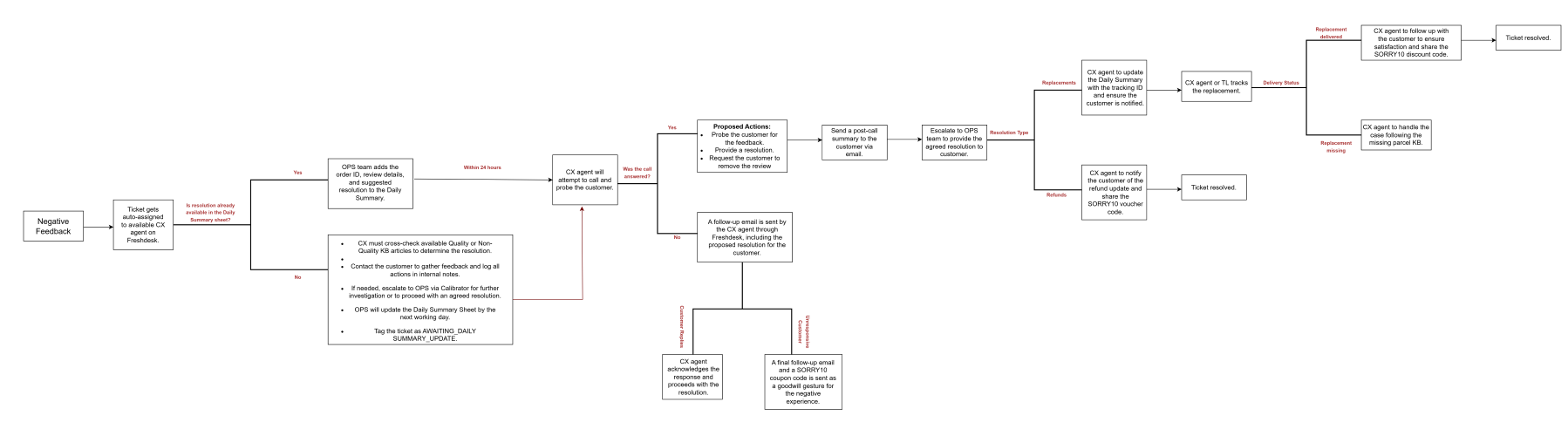
Simplified SOP: NCX Handling Based on Daily Summary Update
1. Freshdesk Ticket Received
- The ticket is automatically assigned to an available CX agent

2. Check NCX Daily Summary Sheet
If the resolution is already updated in the Daily Summary Sheet:
• Proceed with contacting the customer based on the provided resolution by OPS team within 24 hours.
• Follow standard steps for contact and resolution (see steps 3–6 below).

If the resolution is NOT yet updated in the Daily Summary Sheet:
• Use available Quality or Non-Quality Knowledge Base (KB) articles to determine appropriate resolution.
• Proceed with contacting the customer to probe on their feedback and log actions in internal notes.
• If needed, the CX agent can escalate to the OPS team via Calibrator to either initiate a relevant investigation or move forward with the resolution agreed between CX team & customer.
• OPS team will update the Daily Summary Sheet on the next working day.
• Tag the ticket as AWAITING_DAILY SUMMARY_UPDATE for OPS tracking.

3. Resolution Handling
If the Call is Successful
• The CX agent:
Present the proposed resolution to the customer.
If the customer is satisfied, politely request the removal of the negative review.
Arrange a full or partial replacement, if applicable.
Escalate the agreed resolution to the OPS team for processing.
Update the Daily Summary with the replacement tracking ID and notify the customer.
If a refund is involved, inform the customer of the refund status alongside with a SORRY10 voucher code.

• Delivery Monitoring:
- The CX agent or Team Lead (TL) tracks the replacement:
- If missing, the Missing Parcel KB process is followed.
- If delivered, receipt is confirmed with the customer.
- A SORRY10 coupon code is provided as a goodwill gesture.
5. If the Call is Unanswered (Abandoned Call)
- A follow-up email is sent by the CX agent through Freshdesk, including the proposed resolution for the customer.
US customer
Hi [Customer's Name],
Greetings from Mopio!
We recently came across your feedback regarding [specific product/issue], and we want to sincerely apologize for the inconvenience this has caused. This is definitely not the experience we aim to provide our customers, and we truly appreciate you bringing it to our attention.
To make things right, we’d be happy to offer you the following options:
• [Option 1: Refund your purchase]
• [Option 2: Send a replacement item]
Could you please let us know how you’d like to proceed? You can reply to this email or reach us directly at +18665526099. Additionally, if it’s more convenient, you can also reach us through:
• LiveChat: www.mopio.com/#Chat
• Email: help@mopio.com
• Operation Hours: 6AM-8PM (PST)
We’re here to resolve this promptly for you.
Thank you for your patience, and we look forward to making this right!
------------------------------------------------------------------------------------------------------------------------------------------
CA customer
Hi [Customer's Name],
Greetings from Mopio!
We recently came across your feedback regarding [specific product/issue], and we want to sincerely apologize for the inconvenience this has caused. This is definitely not the experience we aim to provide our customers, and we truly appreciate you bringing it to our attention.
To make things right, we’d be happy to offer you the following options:
• [Option 1: Refund your purchase]
• [Option 2: Send a replacement item]
Could you please let us know how you’d like to proceed? You can reply to this email or reach us directly at +18665526099. Additionally, if it’s more convenient, you can also reach us through:
• LiveChat: www.mopio.com/#Chat
• Email: help@mopio.com
• Operation Hours: 9AM - 11PM (EDT)
We’re here to resolve this promptly for you.
Thank you for your patience, and we look forward to making this right!
------------------------------------------------------------------------------------------------------------------------------------------
Email Response Flow
6. First Email Response Handling (Within 24 Hours)
• If the customer replies, the CX agent acknowledges the response and proceeds with the resolution.
7. Final Follow-Up Handling (Within 48 Hours)
• If the customer remains unresponsive:
- A final follow-up email is sent.
- A SORRY10 coupon code is included as a goodwill gesture for the negative experience.
US Customer
Hi [Customer's Name],
We hope this email finds you well!
We’re following up on the issue you raised with us recently. We attempted to call you earlier but couldn’t get through.
We're still here to help and would really appreciate the opportunity to make things right. Please feel free to reply to this email or give us a call at +18665526099, and we'll be happy to address any concerns you may have. Additionally, if it’s more convenient, you can also reach us through:
• LiveChat: www.mopio.com/#Chat
• Email: help@mopio.com
• Operation Hours: 6AM-8PM (PST)
As a small token of our apology, we would like to offer you a discount code for your next purchase. Use code SORRY10 at checkout to receive 10% off your next order.
Terms & Conditions:
• This promo code is valid for one-time use only, on https://www.mopio.com.
• The promo code must be applied at checkout to receive the discount.
• The promo code has no minimum purchase requirement.
• The promo code cannot be combined with any other offers or discounts.
• The promo code is valid for a month from the day of issue.
• Mopio reserves the right to modify or cancel the promotion at any time without prior notice.
Thank you for giving us the chance to improve your experience—we look forward to hearing from you!
------------------------------------------------------------------------------------------------------------------------------------------
CA customer
Hi [Customer's Name],
We hope this email finds you well!
We’re following up on the issue you raised with us recently. We attempted to call you earlier but couldn’t get through.
We're still here to help and would really appreciate the opportunity to make things right. Please feel free to reply to this email or give us a call at +18665526099, and we'll be happy to address any concerns you may have. Additionally, if it’s more convenient, you can also reach us through:
• LiveChat: www.mopio.com/#Chat
• Email: help@mopio.com
• Operation Hours: 9AM - 11PM (EDT)
As a small token of our apology, we would like to offer you a discount code for your next purchase. Use code SORRY10 at checkout to receive 10% off your next order.
Terms & Conditions:
• This promo code is valid for one-time use only, on https://www.mopio.com.
• The promo code must be applied at checkout to receive the discount.
• The promo code has no minimum purchase requirement.
• The promo code cannot be combined with any other offers or discounts.
• The promo code is valid for a month from the day of issue.
• Mopio reserves the right to modify or cancel the promotion at any time without prior notice.
Thank you for giving us the chance to improve your experience—we look forward to hearing from you!
------------------------------------------------------------------------------------------------------------------------------------------
Negative Feedback Flow Chart
