TABLE OF CONTENTS
- What is a Negative Review?
- Step-by-Step Workflow (With Existing Customer Interaction)
- Negative Review Response Workflow (No Existing Customer Interaction)
- Negative Review Flow Chart
Negative review calls to Amazon customer are allowed, it is just that no voicemails/requests of phone number shall not be asked.
What is a Negative Review?
A negative review is review left by a customer expressing dissatisfaction with a product they received after a completed delivery.
Step-by-Step Workflow (With Existing Customer Interaction)
1. Identify Negative Review
- The Ops team monitors and flags negative reviews on Amazon.

2. Check for Existing Customer Interaction
- If the customer already has an open ticket or ongoing conversation with the CX team, the "Contact Customer" feature in Amazon Seller Central is not used.
- Instead, the Ops team updates the Daily Summary with the order ID, the review details, and a suggested resolution.

Example of Freshdesk ticket: https://mopio.freshdesk.com/a/tickets/55852
3. CX Team Follow-Up
- The assigned CX agent reviews the Daily Summary and contacts the customer within 24 hours to offer the proposed resolution.
Example of Scenario: Customer 'Matt'
• Matt has an existing support ticket with the CX team.
• The Ops team logs the review and proposed resolution in the Daily Summary.
• The CX agent reaches out to Matt within 24 hours to resolve the issue.
Resolution Handling
4. If the Call is Successful
• The CX agent:
Present the proposed resolution to the customer.
If the customer is satisfied, politely request the removal of the negative review.
Arrange a full or partial replacement, if applicable.
Escalate the agreed resolution to the OPS team for processing.
Update the Daily Summary with the replacement tracking ID and notify the customer.
If a refund is involved, inform the customer of the refund status alongside with a SORRY10 voucher code.

• Delivery Monitoring:
- The CX agent or Team Lead (TL) tracks the replacement:
- If missing, the Missing Parcel KB process is followed.
- If delivered, receipt is confirmed with the customer.
- A SORRY10 coupon code is provided as a goodwill gesture.
5. If the Call is Unanswered (Abandoned Call)
- A follow-up email is sent by the CX agent through FreshDesk, including the proposed resolution for the customer.
US customer
Hi [Customer's Name],
Greetings from Mopio!
We recently came across your feedback regarding [specific product/issue], and we want to sincerely apologize for the inconvenience this has caused. This is definitely not the experience we aim to provide our customers, and we truly appreciate you bringing it to our attention.
To make things right, we’d be happy to offer you the following options:
• [Option 1: Refund your purchase]
• [Option 2: Send a replacement item]
Could you please let us know how you’d like to proceed? You can reply to this email or reach us directly at +18665526099. Additionally, if it’s more convenient, you can also reach us through:
• LiveChat: www.mopio.com/#Chat
• Email: help@mopio.com
• Operation Hours: 6AM-8PM (PST)
We’re here to resolve this promptly for you.
Thank you for your patience, and we look forward to making this right!
------------------------------------------------------------------------------------------------------------------------------------------
CA customer
Hi [Customer's Name],
Greetings from Mopio!
We recently came across your feedback regarding [specific product/issue], and we want to sincerely apologize for the inconvenience this has caused. This is definitely not the experience we aim to provide our customers, and we truly appreciate you bringing it to our attention.
To make things right, we’d be happy to offer you the following options:
• [Option 1: Refund your purchase]
• [Option 2: Send a replacement item]
Could you please let us know how you’d like to proceed? You can reply to this email or reach us directly at +18665526099. Additionally, if it’s more convenient, you can also reach us through:
• LiveChat: www.mopio.com/#Chat
• Email: help@mopio.com
• Operation Hours: 9AM - 11PM (EDT)
We’re here to resolve this promptly for you.
Thank you for your patience, and we look forward to making this right!
------------------------------------------------------------------------------------------------------------------------------------------
Email Response Flow
6. First Email Response Handling (Within 24 Hours)
• If the customer replies, the CX agent acknowledges the response and proceeds with the resolution.
7. Final Follow-Up Handling (Within 48 Hours)
• If the customer remains unresponsive:
- A final follow-up email is sent.
- A SORRY10 coupon code is included as a goodwill gesture for the negative experience.
US Customer
Hi [Customer's Name],
We hope this email finds you well!
We’re following up on the issue you raised with us recently. We attempted to call you earlier but couldn’t get through.
We're still here to help and would really appreciate the opportunity to make things right. Please feel free to reply to this email or give us a call at +18665526099, and we'll be happy to address any concerns you may have. Additionally, if it’s more convenient, you can also reach us through:
• LiveChat: www.mopio.com/#Chat
• Email: help@mopio.com
• Operation Hours: 6AM-8PM (PST)
As a small token of our apology, we would like to offer you a discount code for your next purchase. Use code SORRY10 at checkout to receive 10% off your next order.
Terms & Conditions:
• This promo code is valid for one-time use only, on https://www.mopio.com.
• The promo code must be applied at checkout to receive the discount.
• The promo code has no minimum purchase requirement.
• The promo code cannot be combined with any other offers or discounts.
• The promo code is valid for a month from the day of issue.
• Mopio reserves the right to modify or cancel the promotion at any time without prior notice.
Thank you for giving us the chance to improve your experience—we look forward to hearing from you!
------------------------------------------------------------------------------------------------------------------------------------------
CA customer
Hi [Customer's Name],
We hope this email finds you well!
We’re following up on the issue you raised with us recently. We attempted to call you earlier but couldn’t get through.
We're still here to help and would really appreciate the opportunity to make things right. Please feel free to reply to this email or give us a call at +18665526099, and we'll be happy to address any concerns you may have. Additionally, if it’s more convenient, you can also reach us through:
• LiveChat: www.mopio.com/#Chat
• Email: help@mopio.com
• Operation Hours: 9AM - 11PM (EDT)
As a small token of our apology, we would like to offer you a discount code for your next purchase. Use code SORRY10 at checkout to receive 10% off your next order.
Terms & Conditions:
• This promo code is valid for one-time use only, on https://www.mopio.com.
• The promo code must be applied at checkout to receive the discount.
• The promo code has no minimum purchase requirement.
• The promo code cannot be combined with any other offers or discounts.
• The promo code is valid for a month from the day of issue.
• Mopio reserves the right to modify or cancel the promotion at any time without prior notice.
Thank you for giving us the chance to improve your experience—we look forward to hearing from you!
------------------------------------------------------------------------------------------------------------------------------------------
Negative Review Response Workflow (No Existing Customer Interaction)
1. Identify Negative Review
- The Ops team monitors Amazon and flags any negative reviews.

2. No Existing Communication?
- Since there's no prior contact from CX agent with the customer via Freshdesk, the Ops team uses the "Contact Customer" button in Amazon Seller Central. They send an initial message:
- Summarizing the customer's review.
- Offering a proposed resolution.

3. Log the Action
• Ops team updates the Daily Summary to note:
- The "Contact Customer" message was sent.
- We’re now waiting for a customer reply.

4. Agent Monitoring
• The assigned CX agent checks:
- If the customer replied via Freshdesk.
- What message was originally sent by Ops via Amazon.
5. No Reply From Customer After 24 Hours?
• The agent calls the customer.
✅ If the Call is Successful
• The CX agent:
Present the proposed resolution to the customer.
If the customer is satisfied, politely request the removal of the negative review.
Arrange a full or partial replacement, if applicable.
Escalate the agreed resolution to the OPS team for processing.
Update the Daily Summary with the replacement tracking ID and notify the customer.
If a refund is involved, inform the customer of the refund status alongside with a SORRY10 voucher code.
• Delivery Monitoring:
- If missing, follow the Missing Parcel KB process.
- If delivered, confirm with the customer.
- Send a SORRY10 coupon as a goodwill gesture.
❌ If the Call is Not Answered
• Agent checks if the customer's email is valid.
- If valid: Send a First touch email (only if the customer has never contacted us before / no existing ticket)
- If invalid: Resolve the call ticket & update the Daily Summary.
US Customer
Greetings from Mopio!
Thank you so much for taking the time to share your review with us. We’re really sorry to hear that your experience didn’t meet your expectations, but we truly appreciate your feedback. It’s important to us, and we’d love to make things right for you.
My name is [Your Name], and don’t worry, you’re in good hands! (Summary of the issue)
We truly value you as a customer, and we're eager to resolve this promptly. Feel free to reply to this email, or you can reach us directly at +18665526099. We're here for you! Additionally, if it’s more convenient, you can also reach us through:
• LiveChat: www.mopio.com/#Chat
• Email: help@mopio.com
• Operation Hours : 6AM-8PM (PST)
Thank you for your patience. We look forward to hearing from you soon!
------------------------------------------------------------------------------------------------------------------------------------------
CA Customer
Greetings from Mopio!
Thank you so much for taking the time to share your review with us. We’re really sorry to hear that your experience didn’t meet your expectations, but we truly appreciate your feedback. It’s important to us, and we’d love to make things right for you.
My name is [Your Name], and don’t worry, you’re in good hands! (Summary of the issue)
We truly value you as a customer, and we're eager to resolve this promptly. Feel free to reply to this email, or you can reach us directly at +18665526099. We're here for you! Additionally, if it’s more convenient, you can also reach us through:
• LiveChat: www.mopio.com/#Chat
• Email: help@mopio.com
• Operation Hours: 9AM - 11PM (EDT)
Thank you for your patience. We look forward to hearing from you soon!
------------------------------------------------------------------------------------------------------------------------------------------
Email Response Flow
6. First Email Response Handling (Within 24 Hours)
• If the customer replies, the CX agent acknowledges the response and proceeds with the resolution.
- Example of Freshdesk ticket: https://mopio.freshdesk.com/a/tickets/58088
7. Final Follow-Up Handling (Within 48 Hours)
• If the customer remains unresponsive:
- A final follow-up email is sent.
- A SORRY10 coupon code is included as a goodwill gesture for the negative experience.
US Customer
Hi [Customer's Name],
We hope this email finds you well!
We’re following up on the issue you raised with us recently. We attempted to call you earlier but couldn’t get through.
We're still here to help and would really appreciate the opportunity to make things right. Please feel free to reply to this email or give us a call at +18665526099, and we'll be happy to address any concerns you may have. Additionally, if it’s more convenient, you can also reach us through:
• LiveChat: www.mopio.com/#Chat
• Email: help@mopio.com
• Operation Hours: 6AM-8PM (PST)
As a small token of our apology, we would like to offer you a discount code for your next purchase. Use code SORRY10 at checkout to receive 10% off your next order.
Terms & Conditions:
• This promo code is valid for one-time use only, on https://www.mopio.com.
• The promo code must be applied at checkout to receive the discount.
• The promo code has no minimum purchase requirement.
• The promo code cannot be combined with any other offers or discounts.
• The promo code is valid for a month from the day of issue.
• Mopio reserves the right to modify or cancel the promotion at any time without prior notice.
Thank you for giving us the chance to improve your experience—we look forward to hearing from you!
------------------------------------------------------------------------------------------------------------------------------------------
CA Customer
Hi [Customer's Name],
We hope this email finds you well!
We’re following up on the issue you raised with us recently. We attempted to call you earlier but couldn’t get through.
We're still here to help and would really appreciate the opportunity to make things right. Please feel free to reply to this email or give us a call at +18665526099, and we'll be happy to address any concerns you may have. Additionally, if it’s more convenient, you can also reach us through:
• LiveChat: www.mopio.com/#Chat
• Email: help@mopio.com
• Operation Hours: 9AM - 11PM (EDT)
As a small token of our apology, we would like to offer you a discount code for your next purchase. Use code SORRY10 at checkout to receive 10% off your next order.
Terms & Conditions:
• This promo code is valid for one-time use only, on https://www.mopio.com.
• The promo code must be applied at checkout to receive the discount.
• The promo code has no minimum purchase requirement.
• The promo code cannot be combined with any other offers or discounts.
• The promo code is valid for a month from the day of issue.
• Mopio reserves the right to modify or cancel the promotion at any time without prior notice.
Thank you for giving us the chance to improve your experience—we look forward to hearing from you!
-----------------------------------------------------------------------------------------------------------------------------------------
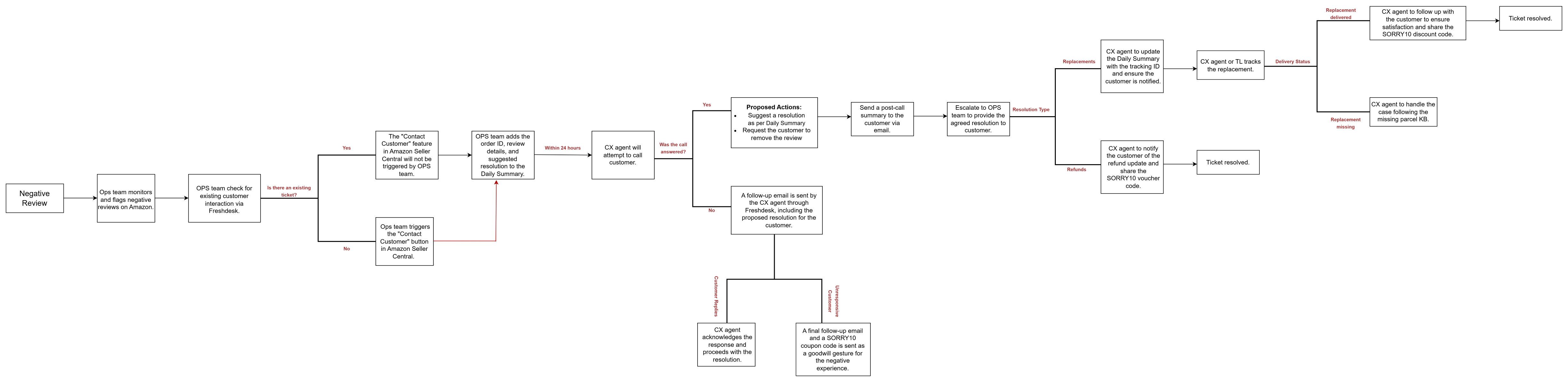
Negative Review Flow Chart
